The State of Internet Censorship in Venezuela

A study by IPYS Venezuela, Venezuela Inteligente, and the Open Observatory of Network Interference (OONI).
Update (2018-10-19): The section on Tor becoming accessible was added.
Probed ISPs: Most recent measurements collected from Digitel (AS264731), CANTV (AS8048), Movistar (AS6306) and Movilnet (AS27889).
OONI tests: Web Connectivity test, HTTP Invalid Request Line test, HTTP Header Field Manipulation test, WhatsApp test, Facebook Messenger test, Telegram test, Vanilla Tor test, Tor Bridge Reachability test
Testing/analysis period: 20th February 2014 to 10th August 2018
Censorship methods: DNS tampering & HTTP blocking
Key Findings
Media censorship appears to be quite pervasive, as a number of independent media websites were found to be blocked in Venezuela (primarily) by means of DNS tampering. Blocked news outlets include El Pitazo and El Nacional, while La Patilla was temporarily blocked in June 2018.
Walkie-talkie app Zello was reportedly blocked during Venezuela’s 2014 protests and recent measurements suggest that the service remains blocked by state-owned CANTV. Other blocked sites include a number of currency exchange sites, as well as blogs expressing political criticism.
Censorship circumvention has (possibly) become harder in Venezuela, as CANTV blocked access to the Tor network and to public obfs4 bridges two months ago.
Introduction
Media censorship was reported by Venezuelan civil society groups, IPYS Venezuela and Conexión Segura y Libre, back in early 2016. At the time, they measured the blocking of websites across four states in Venezuela through the use of OONI Probe, which is free and open source software designed to measure internet censorship. They collected network measurement data showing the DNS blocking of numerous local media sites and other types of websites during Venezuela’s 2015 parliamentary elections. Now, OONI has joined forces with IPYS Venezuela and Venezuela Inteligente.
The Open Observatory of Network Interference (OONI), IPYS Venezuela and Conexión Segura y Libre collaborated on a joint research study to examine internet censorship in Venezuela. Our study involves the analysis of hundreds of thousands of network measurements collected from multiple local vantage points over the last four years.
The following sections of this report provide information about Venezuela’s political and legal environment (with respect to censorship and freedom of expression) and about previous cases of censorship that have been reported in the country. The remainder of the report documents the methodology and findings of our study.
Background
Political environment
Democratic freedoms have deteriorated in Venezuela. The government has been characterized as an authoritarian regime, closing spaces for public discussions and free expression, while systematic violations of human rights have intensified. According to IPYS Venezuela, the elections held in Venezuela in recent years have suffered from a lack of fair conditions. The institutionality and the State of Rights have been broken, given the lack of autonomy and independence of the public powers, all dominated by the strength of the United Socialist Party of Venezuela, which has accompanied Hugo Chávez and currently maintains Nicolás Maduro.
Venezuela is experiencing a complex humanitarian emergency, intensified by hyperinflation, the absence of transparency in public management, and the weakness of democratic institutions. These conditions have negatively impacted the quality of life of citizens, as well as the conditions for the protection of human rights. Within this context, Venezuelans have been deprived of the right to decent housing and have very limited access to public services.
Between January to July 2018, reporting on the transportation crisis, power outages, water shortages and gas shortages has increased. According to data provided by the Venezuelan Observatory of Social Conflict (OVCS) and the Venezuelan Program of Education-Action in Human Rights (Provea), these issues affect the quality of life of Venezuelans and their ability to exercise their basic rights.
Internet blackouts in Venezuela have been documented by the Press and Society Institute of Venezuela (IPYS Venezuela), which have left citizens in rural, suburban and urban areas of the country without internet connectivity. According to IPYS Venezuela, these internet blackouts have harmed citizens’ rights to access information and freedom of expression. Freedom House scores Venezuela 6/25 in obstacles to access the internet (where a lower ranking is worse).
Research conducted by Mariengracia Chirinos in terms of public policies on internet access reveals that, between 2007 to 2017, a vision of political and social control prevailed in Venezuela, in favor of the defense of national sovereignty and the “defense of the country”. This however, she notes, contradicts the principles of inclusion, diversity, openness, competitiveness and freedom that should guide the process of formulating internet access policies.
Public policies around internet access have been limited by regulatory processes (which follow the model of a closed society), affecting market competitiveness and incentives for investment. This has had a negative impact on technological advancements in the telecommunications sector, which are far from the standards of ECLAC (2016) and the OECD (2016). Between 2017 to 2018, this contributed towards connectivity issues across Venezuela.
IPYS Venezuela reports that digital rights were at risk throughout 2017 in light of several restrictive regulations. Police persecution manifested through arbitrary arrests of citizens based on their opinions expressed online through social networks, various portals of digital media and civil society organizations were attacked, and web portals were selectively blocked. Threats have been made against journalists, while official structures for online surveillance and police monitoring have been proposed.
Legal environment
A restrictive framework for expression on the internet was consolidated in 2017 and internet censorship was legalized. Following a wave of street protests, the President of the Republic, Nicolás Maduro, signed a decree to extend the State of Emergency Exception and Economic Emergency, which further expands internet censorship powers to avoid “destabilization campaigns”.
The turning point came with the approval of the Anti-Hate law. Last November, the National Constituent Assembly (ANC) - a body created outside of the national constitution and which functions as a “superpower” with all of the ruling parliamentarians - approved the “Law against Hatred, for Peaceful Co-existence and Tolerance”.
This regulation empowers authorities to block websites that are deemed to spread hate or incite violence. If messages that are considered to “incite hatred” are not removed by website owners within 6 hours, they may be subjected to a fine. The law also includes prison sentences, ranging from 10 to 20 years, for those who do not comply with censorship requests by authorities.
Similarly, Article 27 of the Law on Social Responsibility in Radio, Television and Electronic Media sets conditions for the prohibition of content that does not acknowledge the legitimacy of authorities or which fosters citizen anxiety.
Reported cases of internet censorship
Pervasive levels of internet censorship have been carried out in Venezuela since 2014, largely monitored and documented by local civil society groups IPYS Venezuela and Conexión Segura y Libre.
Their study (between 2015 and 2016) showed that 43 websites were systematically blocked by one or more Venezuelan ISPs. The types of websites that appeared to be blocked the most include: Sites related to the parallel market of the dollar (44%), media (19%), blogs criticizing Chavez (12%), games of chance and online bets (9%), collaboration tools or shorteners (5%), personal communication tools (5%), gore (2%), anonymization and circumvention sites (2%), and hosting services (2%).
Movistar was found to block sites the most, with 41 blocked domains, corresponding to 35 different websites. The types of sites blocked by Movistar - but which weren’t blocked by CANTV - include: parallel dollar market, chavismo criticism blogs, hosting services, collaboration tools or shorteners, and digital media.
Data presented in August 2017 by Conexión Segura y Libre, as follow-up to their previous study with IPYS Venezuela, shows that of the blocked sites, 36% of them were related to currency exchange rates, 32% were media, 16% games of chance and online bets, 12% social networking or communications tools, and 4% of them were blogs critical of the government. 24% of all blocked sites were international with international audiences, while 76% of them had (mostly) local audiences.
Between 2017 to 2018, IPYS Venezuela documented seven cases of internet censorship, involving news websites, currency exchange websites and other sites discussing corruption and economic information. Today, these seven news portals remain blocked by CANTV, Movistar and Digitel, according to OONI Probe network measurement data collected by IPYS Venezuela and Venezuela Inteligente.
Last year, Venezuela Inteligente reported, through the VEsinFiltro project, how three private online streaming broadcasters - Vivoplay, VPI, and Capitolio TV (site now defunct) - were blocked simultaneously by all major ISPs (primarily by means of DNS) as a result of broadcasting live street protests. VPI and Capitolio TV resorted to livestreaming on YouTube, instead of on their own sites, to circumvent the block. The Maduradas portal was also blocked by means of DNS.
Media websites blocked in 2018 include El Pitazo, El Nacional and La Patilla. These censorship events were (temporarily) implemented by both private and state providers, who blocked the sites at their own discretion without a court order, violating due process. These media outlets were blocked by means of DNS tampering and HTTP blocking, primarily by CANTV, Movistar, Movilnet, and Digitel.
Authorities of the National Telecommunications Commission have previously ordered the blocking of websites that disseminate “destabilizing” information or form a “media war” against the government. However, no court order or other legal justification was provided for the censorship events that occurred over the last year. Furthermore, the National Telecommunications Commission has repeatedly ignored public information requests regarding recent internet censorship events.
Methodology: Measuring internet censorship in Venezuela
To measure internet censorship in Venezuela, we ran OONI’s network measurement software (OONI Probe) on a daily basis across multiple local vantage points. OONI Probe is free and open source software designed to measure various forms of network interference.
The main OONI Probe tests that we ran as part of this study include:
OONI’s Web Connectivity test is designed to measure whether websites are blocked by means of DNS tampering, TCP/IP blocking, or by an HTTP transparent proxy. This test is automatically performed both over the vantage point of the user and from a non-censored control vantage point. If the results from both vantage points match, then the tested website is most likely accessible. If the results however differ, then the measurement is flagged as anomalous. OONI’s current methodology only confirms the blocking of a website if a blockpage is served. In cases where ISPs do not serve blockpages, the relevant network measurements are analyzed over time, examining whether the specific types of failures persist and what causes these failures (i.e. ruling out false positives).
The testing was mostly limited to the URLs included in the Citizen Lab’s global and Venezuelan test lists. These lists consist of a variety of different types of URLs that fall under 30 categories and that are tested for censorship by network measurement projects like OONI. Throughout the course of this research, we updated the Venezuelan test list to ensure that reportedly blocked sites were being tested. Overall, around 1,410 URLs, included in both the Citizen Lab’s global and Venezuelan test lists, were measured as part of this study.
In an attempt to identify which equipment was used to implement internet censorship in Venezuela, we ran OONI’s HTTP Invalid Request Line and HTTP Header Field Manipulation tests. Both tests are designed to measure networks with the aim of identifying the presence of middleboxes.
OONI’s HTTP Invalid Request Line test does this by sending an invalid HTTP request line to an echo server listening on the standard HTTP port. If a middlebox is present, the invalid HTTP request line will be intercepted by the middlebox, potentially triggering an error that will be sent back to OONI servers. In the past, this has enabled the identification of censorship equipment in various countries around the world. OONI’s HTTP Header Field Manipulation test, on the other hand, attempts to identify middleboxes by sending HTTP requests with non-canonical HTTP headers. If a middlebox is present, it will likely normalize the headers or add extra headers, enabling the identification of its presence in the network. In addition to OONI Probe tests, we also performed additional network measurement tests via Raspberry Pi deployments in Venezuela.
To monitor the accessibility of popular instant messaging platforms over time, we ran OONI’s WhatsApp, Facebook Messenger, and Telegram tests. These tests are designed to measure the reachability of the WhatsApp, Facebook Messenger, and Telegram apps and web interfaces through DNS lookups and by attempting to establish TCP connections to their endpoints.
In light of increased censorship events over the last years, we decided to monitor the accessibility of censorship circumvention tools as well. Many circumvention tool sites were included in the Citizen Lab’s global test list, which we measured via OONI’s Web Connectivity test. But we also ran OONI’s Vanilla Tor and Tor Bridge Reachability tests, which are designed to measure the blocking of the Tor network and Tor bridges.
Once network measurement data was collected from all of these tests, OONI data was subsequently processed and analyzed based on a standardized set of heuristics for detecting internet censorship and traffic manipulation. We analyzed all OONI Probe network measurements collected from Venezuela between 20th February 2014 to 10th August 2018.
The main findings though that we present in this study are based on:
Networks from which most of the recent measurements were collected from, namely: Digitel (AS264731), CANTV (AS8048), Movistar (AS6306) and Movilnet (AS27889).
Recent censorship findings that are currently more relevant.
Censorship findings that have been persistent over time (i.e. sites that remained blocked over time and which presented the highest ratio of anomalies).
Acknowledgement of limitations
The first limitation of this study is associated with the testing period. This study includes an analysis of thousands of network measurements collected from Venezuela over the last four years, between 20th February 2014 to 10th August 2018. Censorship events that may have occurred before and/or after the analysis period are not examined as part of this study.
Another limitation to this study is associated to the amount and types of URLs that were tested for censorship. OONI’s Web Connectivity test was run to measure the accessibility of 287 URLs that are more relevant to the Venezuelan context and 1,123 internationally relevant sites. All of these URLs were selected in collaboration with community members over the last years. We acknowledge the URL selection bias and that the testing sample of URLs might exclude many other sites that are blocked in Venezuela. We therefore encourage researchers and community members to continue reviewing and contributing to these test lists to help improve future research and analysis.
Since block pages weren’t detected in Venezuela (at least for none of the tested URLs), we present censorship findings with caution, acknowledging that false positives may be present. This is the primary reason why we mainly present findings that (a) presented consistent anomalies over time (suggesting blocking) and (b) IPYS Venezuela and Conexión Segura y Libre were able to verify locally in terms of (in)accessibility.
Finally, while network measurements were collected from multiple ASNs in Venezuela, OONI’s software tests were not run consistently across all networks. To share more recent and relevant findings, we mainly focus on ASNs from which measurements were collected the most over the last months: Digitel (AS264731), CANTV (AS8048), Movistar (AS6306) and Movilnet (AS27889).
Findings
Recent OONI measurements show the DNS blocking of local news outlets, sites expressing political criticism, zello.com and currency exchange websites by (at least) four Venezuelan ISPs. We also confirm the blocking of the Tor network by state-owned CANTV.
Blocked websites
Following Venezuela’s 2015 elections, civil society groups IPYS Venezuela and Venezuela Inteligente reported (through the use of OONI Probe) on the blocking of a number of websites, including currency exchange websites, blogs expressing political criticism and media-related sites.
Our latest OONI findings show that such websites are currently blocked by multiple Venezuelan ISPs and have remained blocked all along. Measurements collected from Venezuela also suggest that a number of other sites (such as el-nacional.com, lapatilla.com, elpitazo.com and armando.info) have more recently been blocked as well.
As part of the following sections, we share OONI data pertaining to the blocking of news outlets, sites expressing political criticism, currency exchange sites and zello.com. The data we share is based on recent measurements collected from four Venezuelan networks: Digitel (AS264731), CANTV (AS8048), Movistar (AS6306) and Movilnet (AS27889).
Media
Independent media websites are blocked in Venezuela (primarily by means of DNS tampering), as illustrated in the following table (based on recent OONI measurements).
El Pitazo is an independent news outlet run by Venezuelans that started off as a YouTube channel in 2014, expanded to a radio program, and eventually created a media website. They aim to share information with the most economically disadvantaged populations of Venezuela and to shed light on issues that are otherwise censored by state-owned media. El Pitazo is one of the few media outlets that has a presence in all states in Venezuela, and whose news agenda is focused on issues of community complaints, conflicts, and acts of corruption that affect citizens and are of public interest.
A few months ago (in April 2018), Venezuela Inteligente and IPYS Venezuela reported that two of El Pitazo’s domains (elpitazo.com and elpitazo.info) were blocked by CANTV, Digitel, Movistar, Movilnet and Intercable by means of DNS. Recent OONI data not only shows that these domains remain blocked across ISPs, but that a third domain of El Pitazo (elpitazo.ml) has been blocked as well.
Our findings pertaining to the recent testing of El Pitazo domains (over the last two months) are aggregated in the following table (where numbers represent the amount of measurements presenting each anomaly per ISP).
| elpitazo.ml | elpitazo.info | elpitazo.com | |
|---|---|---|---|
| CANTV (AS8048) | |||
| DNS blocking | 14 | 14 | 14 |
| HTTP failures | 6 | 6 | 6 |
| Digitel (AS264731) | |||
| DNS blocking | 13 | 13 | 13 |
| HTTP failures | 1 | 1 | 1 |
| Movilnet (AS27889) | |||
| DNS blocking | 5 | 5 | 5 |
| HTTP failures | 21 | 21 | 21 |
| Movistar (AS6306) | |||
| DNS blocking | 19 | 19 | 19 |
| HTTP failures | 4 | 4 | 4 |
CANTV, Digitel and Movistar primarily appeared to block El Pitazo domains by means of DNS, while most measurements collected from Movilnet presented HTTP failures, suggesting potential HTTP blocking (though the previous table links to some of the latest measurements presenting DNS lookup errors).
The presence of both DNS lookup errors and HTTP failures may suggest that ISPs employ both DNS and HTTP blocking techniques, or that HTTP failures are caused as a result of DNS blocking techniques not being implemented properly. Alternatively, they could be caused by a congested network, server-side blocking, or if the site in question went down during testing due to a DDoS attack. But we consider these possibilities rather unlikely, as El Pitazo domains run behind Cloudflare, so they should be quite resistant to failures.
Two months after El Pitazo domains were blocked, IPYS Venezuela reported that independent news outlets La Patilla and El Nacional were blocked as well.
La Patilla was founded in 2010 by the former CEO of Globovision (private Venezuelan TV channel) and is ranked as one of the most visited websites in Venezuela (ahead of other major news websites). Currently, lapatilla.com is accessible, but was temporarily blocked between 6th to 10th June 2018. OONI data collected on 6th June 2018 shows that the site was accessible on Movistar (AS6306), but blocked by state-owned CANTV (AS8048). Lapatilla.com was tested multiple times on CANTV and all measurements presented the same HTTP failures and “generic timeout errors”, suggesting HTTP blocking. CANTV though appears to have unblocked the site by 11th June 2018, as corroborated by all subsequent measurements.
El Nacional is Venezuela’s largest independent newspaper. Having run stories on corruption, official brutality, electoral fraud, protests and other stories critical of the government, the newspaper has received significant government pressure over the last months. Similarly to La Patilla, el-nacional.com primarily appears to be censored by means of HTTP blocking, as suggested by HTTP failures (and “generic timeout errors”) presented in recent OONI measurements. OONI data suggests that the site’s blocked by CANTV and Movilnet, but accessible on Digitel and Movistar.
HTTP failures indicative of blocking have been inconsistent or even intermittent at times. This may suggest that internet censorship is not implemented in a centralized way (i.e. by the same people) or in a way that doesn’t affect all traffic.
A few days ago, [Conexión Segura y Libre]](https://twitter.com/vesinfiltro/status/1028975238216916993) and IPYS Venezuela reported that investigative journalism site armando.info was inaccessible as well. This site is known for its critical and extensive reporting on corruption and has been tested fairly regularly across ISPs over the last two years. Most OONI measurements collected up until 12th August 2018 suggested that the site was accessible. But on 13th August 2018, OONI Probe testing revealed that the site was suddenly inaccessible on CANTV, presenting HTTP failures.
To investigate further, IPYS Venezuela and Conexión Segura y Libre coordinated a measurement campaign, engaging locals across Venezuela to test armando.info with OONI Probe in various networks and regions of the country. In the evening of 13th August 2018, armando.info was tested on CANTV, Movistar, CIX and Inter in the following regions: Caracas, Carabobo, Táchira, Aragua, Bolívar, Lara, Portuguesa and Monagas.
The table below summarizes the results of their testing.
| Time of testing (local time) | ISPs | Results |
|---|---|---|
| 5:54 pm | CANTV (AS8048) | HTTP failure |
| 5:57 pm | Movistar (AS6306) | Accessible |
| 6:07 pm | Movistar (AS6306) | Accessible |
| 6:10 pm | CANTV (AS8048) | HTTP failure |
| 6:13 pm | CANTV (AS8048) | HTTP failure |
| 6:13 pm | Movistar (AS6306) | Accessible |
| 6:16 pm | CANTV (AS8048) | Accessible |
| 6:17 pm | Movistar (AS6306) | Accessible |
| 6:24 pm | Movistar (AS6306) | Accessible |
| 6:28 pm | CANTV (AS8048) | HTTP failure |
| 6:30 pm | CANTV (AS8048) | HTTP failure |
| 6:32 pm | Movistar (AS6306) | Accessible |
| 6:34 pm | CANTV (AS8048) | HTTP failure |
| 6:37 pm | Movistar (AS6306) | Accessible |
| 6:37 pm | Inter (AS21826) | Accessible |
| 6:38 pm | CANTV (AS8048) | HTTP failure |
| 6:50 pm | Movistar (AS6306) | Accessible |
| 7:13 pm | Movistar (AS6306) | Accessible |
| 8:01 pm | CIX (AS265641) | Accessible |
| 8:16 pm | CANTV (AS8048) | Accessible |
| 8:18 pm | CANTV (AS8048) | Accessible |
What’s clear from recent OONI Probe measurements (collected on 13th August 2018) is that the potential blocking of armando.info is certainly inconsistent. We can see from the above table, for example, that measurements collected from CANTV alternated between being accessible and presenting HTTP failures. And these failures weren’t triggered consistently over time and across regions.
The first CANTV measurements (presenting HTTP failures) in the early evening of 13th August 2018 were collected from Caracas, while the last CANTV measurements presented in the table (showing accessibility) were collected from Táchira. The other accessible CANTV measurement at 6:16 pm was collected from Carabobo. This is particularly interesting, as it may suggest that CANTV doesn’t roll out the same censorship across its network, or that network or configuration issues impacted the accessibility of armando.info.
Conexión Segura y Libre and IPYS Venezuela (who are based in Caracas) report that their experience in attempting to access armando.info (on CANTV, Movistar and Digitel) is also inconsistent. As of 13th August 2018, there are moments when they can access the site and there are moments when they can’t. While the armando.info site was inaccessible, as documented by OONI Web Connectivity tests, the server was reachable and accepted TCP connections even as the HTTP exchange failed.
It therefore remains unclear whether armando.info is (or was) intentionally blocked. However, it’s worth highlighting that armando.info uses Google Shield, so we believe that server-side issues are unlikely a reason for the observed network anomalies. Further monitoring and testing is required.
Political criticism
Back in 2016, IPYS Venezuela and Conexión Segura y Libre reported that a number of blogs critical of the government were blocked. Our recent testing shows that the following two sites are currently blocked across ISPs, primarily by means of DNS tampering.
| URL | Digitel (AS264731) | CANTV (AS8048) | Movistar (AS6306) | Movilnet (AS27889) |
|---|---|---|---|---|
| http://vdebate.blogspot.com/ | DNS tampering | DNS tampering | DNS tampering | DNS tampering |
| http://ovario2.com/ | DNS tampering | DNS tampering | HTTP failure | DNS tampering |
The first site listed in the table above (vdebate.blogpost.com) is the blog of an organization whose mission is to “work for the recovery of democracy in Venezuela”. In collaboration with other organizations and volunteers, they defend the human, political and civil rights of Venezuelans. The second site listed above (ovario2.com) is a blog that covers Venezuelan issues, expressing political criticism.
Previous measurements collected from CANTV show that alekboyd.blogspot.co.uk (a blog covering corruption and other political issues) was blocked by CANTV by means of DNS tampering, up until (at least) 5th April 2018. The blog though has since been unblocked and is currently accessible.
Zello
Zello is a mobile app that serves as a walkie-talkie over cell phone networks. Over the last years, it has been popular among protesters in Venezuela, Ukraine and Russia. During Venezuela’s 2014 protests, the app was reportedly blocked for enabling “terrorist acts”.
Our recent testing suggests that the service remains blocked by (at least) three ISPs, as illustrated below.
| URL | Digitel (AS264731) | CANTV (AS8048) | Movistar (AS6306) | Movilnet (AS27889) |
|---|---|---|---|---|
| http://content.zello.com/ | DNS tampering | DNS tampering | DNS tampering | N/A |
Currency exchange
Venezuela is experiencing the worst economic crisis in its history. The country heavily depends on its oil (it has the largest oil reserves in the world), the revenue of which supported its social programmes and food subsidies. But when the price of oil fell, these programmes became unsustainable and the country plummeted into a food crisis.
Venezuela has established different exchange rate systems for its national currency (the bolivar), with government control on the price of basic goods, which is very high. In light of hyperinflation, coupled with the devaluation of the bolivar in the black market, many Venezuelans are opting for dollars rather than bolivares. But according to the Venezuelan government, this deepens the country’s economic crisis.
To limit currency exchange, the Venezuelan government restricted access to dollars and banned currency exchange websites in 2013, more than 100 of which have reportedly been blocked.
Our recent testing (based on a limited amount of tested URLs) reveals the blocking of the following currency exchange sites.
Miami-based DolarToday is run by the Venezuelan diaspora and is widely used to track the plummeting black market value of the bolivar. It was first reportedly blocked in 2013. In late 2015, Venezuela’s central bank filed suit in the US against dolartoday.com, alleging that the site’s managers “committed cyberterrorism” and “sowed economic chaos” in Venezuela. According to recent OONI measurements, dollartoday.com remains blocked on CANTV.
Blocking of Tor
About Tor
The Tor network offers online anonymity, privacy, and censorship circumvention. By bouncing communications across a distributed network of relays, Tor hides its users’ IP addresses. In doing so, Tor users not only have online anonymity, but they can also bypass the blocking of sites and services (since they access them from IP addresses allocated to different countries).
As a result, the Tor network has become a target of censorship in several countries around the world (such as Egypt and Iran), where governments attempt to make circumvention harder and improve their online surveillance capabilities. To bypass Tor censorship, Tor bridges have been built to enable users to connect to the Tor network in censored environments. Tor Browser offers built-in (public) bridges that users can enable. If such bridges are blocked, users can request for (private) custom bridges.
According to our recent testing and analysis, Venezuela now also blocks access to the major part of the Tor network and to many public obfs3 and obfs4 Tor bridges. State-owned CANTV (AS8048) appears to have started blocking the anonymity network around 20th June 2018, following months of increased censorship, particularly targeting media websites.
Testing
OONI’s Vanilla Tor test is designed to measure the reachability of the Tor network from the local vantage point of the user. If the test does not manage to bootstrap a connection within 300 seconds, access to the Tor network is likely blocked. Similarly, OONI’s Bridge Reachability test measures the reachability of (public) Tor bridges by attempting to successfully bootstrap a connection to them. To confirm the potential blocking with more confidence (and rule out false positives), it’s useful to examine measurements collected from the same network over time.
All measurements collected up until 6th June 2018 were successful, showing that the Tor network was accessible in Venezuela. On 20th June 2018, however, Tor testing started to fail and civil society group Conexión Segura y Libre reported the blocking of the Tor network and Tor bridges by CANTV.

Most other measurements collected from 20th June 2018 onwards (from the same network on an almost daily basis) have failed as well, strongly suggesting that state-owned CANTV (AS8048) has been blocking access to the Tor network over the last two months. According to our recent mid-August scans from CANTV, around 75% of the Tor network appears to be blocked.
The lack of measurements between 6th to 20th June 2018 prevents us from determining the exact date when Tor first got blocked. It’s worth noting though that the blocking probably started on 20th June 2018, since that’s when local civil society group, Conexión Segura y Libre (who’s been monitoring internet censorship in Venezuela over the last years), first reported on it.
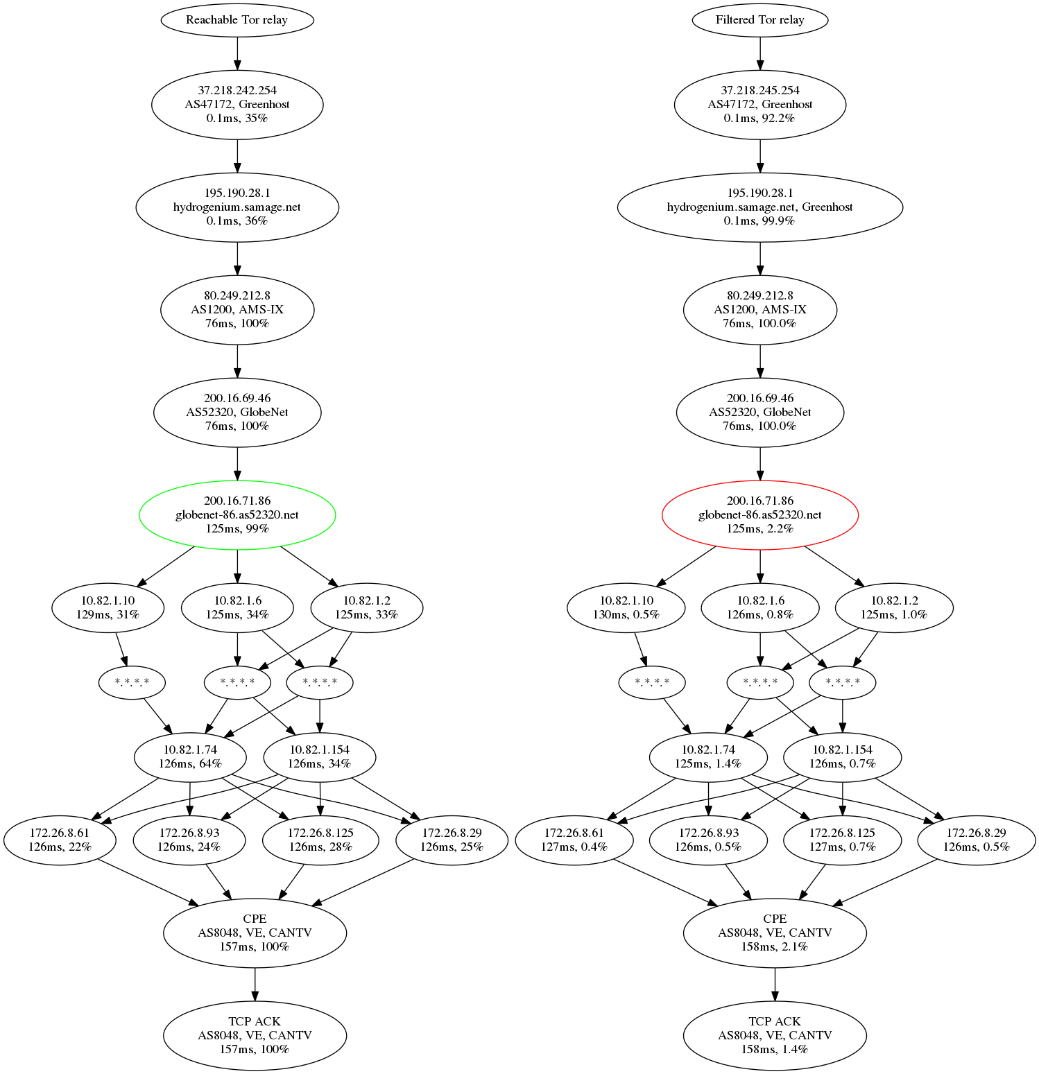
To investigate further, OONI ran tests from a Raspberry Pi connected to CANTV (AS8048) and performed some experiments examining the blocking of Tor relays. Based on the following, we were able to successfully confirm that connections to 74% of well-known IP:Port entities of the Tor network were blocked (data: 1, 2, 3, 4, 5, 6, 7, 8, 9). The blocking was implemented on the reverse path, so it was hard for the client to distinguish it from server-side blocking:
The client could perform a TCP traceroute to all of the hops except for the last one; the client therefore got ICMP TTL Exceeded responses all the way long, but did not receive SYN-ACK.
The server sees SYN and sends SYN-ACK.
If the server rejects SYN with ICMP Port Unreachable - instead of RST - then the client gets the packet and the Linux TCP stack returns the “connection refused” error.
The server can perform a reverse TCP traceroute back to the client’s IP without anomalies.
Anomalous packet loss is observed on “parasitic” reverse TCP traceroutes, when the traceroute is executed using 5-tuple of existing connection. The anomaly seems to be located within the GlobeNet network, a US-based company that provides one of the backbone internet links to Venezuela’s state-owned CANTV.
The “parasitic reverse traceroute” experiment was designed in the following way: a) the client tried to establish 1000+ connections to the TCP port of Tor relay, b) both “blocked” and “non-blocked” relays were tested, c) the relay was replying with a batch of marked SYN-ACKs with varying TTL fields.
The following chart summarizes the percentage of replies from specific routers and latency to them. It highlights that the network anomaly occurs between two GlobeNet routers.

In addition to Tor blocking, Conexión Segura y Libre also reported that access to a large amount of obfs3 and obfs4 bridges (i.e. Tor bridges enabling Tor censorship circumvention) was blocked as well, making it practically impossible to circumvent Tor blocking with built-in bridges. OONI’s bridge reachability measurements corroborate these reports, showing the blocking of many Tor endpoints.
Bridge reachability tests run from CANTV (AS8048) in late June 2018 show a failure rate of around 94% to known Tor bridges. Not all of these failures are necessarily caused by blocking, as some bridges might be offline or unreachable at any given moment. The high percentage of connection failures though is highly indicative of blocking targeted to well-known bridges. Repeated testing in mid-August 2018 showed a similar percentage: 88% of running bridges were unreachable from a CANTV vantage point.
The data from our scans is available via the following files: 1, 2, 3, control.
Conexión Segura y Libre tested a random sample of unlisted, publicly available bridges from BridgeDB, revealing that the failure rate is around 26% and that all testing to private Tor bridges resulted in successful connections, regardless of the type of bridge (including vanilla, obfs3 and obfs4 bridges). Forward TCP traceroutes towards various accessible Tor relays go via GlobeNet, Level3, Telia and Seabone. This also refutes the hypothesis that Tor blocking depends on uplink (assuming that forward and reverse paths match).
It’s worth highlighting that Tor’s website (torproject.org) has remained accessible in CANTV (and other networks), even though access to the Tor network and obfs4 is blocked.
Tor unblocking
Further testing on 2nd October 2018 revealed that around 97% of public Tor nodes were reachable with TLS handshake from the vantage point of CANTV. This corroborates local reports on Tor being accessible again.
While the precise date of unblocking is quite unclear, Tor Metrics suggest that Tor may have been unblocked on 30th August 2018, since we observe a spike in Tor usage, as illustrated below.

Conclusion
Censorship in Venezuela appears to be a symptom of its deep economic and political crisis, which is considered the most severe crisis in the country’s history. This is strongly suggested by the blocking of numerous currency exchange websites, as well as by the blocking of independent news outlets and blogs that discuss corruption and express political criticism.
The recent blocking of the Tor network (which followed the blocking of news websites El Pitazo and El Nacional) may signify that internet censorship is becoming more dynamic in Venezuela, as ISPs are taking extra steps to reinforce censorship and make circumvention harder. The blocking of the Tor network - which offers online anonymity, in addition to circumvention - might also suggest that the government is attempting to improve its online surveillance capabilities.
While Venezuelan ISPs primarily block sites by means of DNS tampering, they also appear to be implementing HTTP filtering, suggesting a variance in the filtering rules adopted by ISPs. And the variance, both in terms of censorship techniques and censored platforms, across regions and ISPs also indicates that internet censorship is not implemented in a centralized way.
The censorship events identified as part of this study (particularly the blocking of news websites and blogs) contradict the rights outlined by the Inter-American Commission on Human Rights (IACHR) in its report on Standards for a Free, Open and Inclusive Internet. Media censorship and the blocking of blogs limit press freedom and the right to freedom of thought and expression. In examining each right outlined by IACHR, questions around the necessity and proportionality of these censorship events are inevitably raised, particularly in terms of how they relate to human rights.
Venezuela’s political and economic environment is fragile and as events unfold, its internet censorship apparatus may evolve. Continuing to monitor censorship events in Venezuela is therefore essential. This study can be reproduced and expanded upon through the use of OONI Probe and OONI data.